置顶

潮新闻客户端消息,12月18日,浙江省十四届人大常委会第十四次会议经审议表决,通过省人大常委会关于接受王浩请求辞去浙江省省长职务的决定。会议决定任命刘捷为浙江省副省长,决定其代理浙江省省长职务。省人大常委会副主任陈金彪主持会议。刘捷与浙江省人大常委会组成人员见面并发言。

近日,贵州遵义医药高等专科学校一男子开跑车进学校操场玩漂移一事引热议。该男子发布视频称,自己“被学校讹上了”。据其所述,学校称操场草坪价值几千万,被他压坏的部分涉及13块区域,面积相当于半个足球场,修复费用预计需几十万元。

据新华社12月20日消息,乌克兰首都基辅传出密集爆炸声。另据央视新闻,20日稍早前,基辅已拉响防空警报。基辅市市长克里奇科表示,有导弹碎片坠落导致基辅霍洛西夫斯基区的车辆起火,救援人员正在赶往现场。

每经记者:叶晓丹每经编辑:董兴生此银泰非彼银泰。12月17日,阿里巴巴集团与一名少数股东同意以人民币74亿元向雅戈尔集团等出售“银泰100%股权”的消息一经发酵,外界开始聚焦对“银泰”的讨论。但银泰集团的一则声明,也让大家意识到,阿里要卖的是银泰百货,后者与银泰集团并无直接关联。“银泰集团已于2017年将银泰百货出售给阿里巴巴集团。银泰百货现为阿里巴...

直播吧12月20日讯据西媒Relevo报道,姆巴佩给皇马一线队所有人都送了音响。Relevo表示,姆巴佩在对亚特兰大的比赛中受伤后回归绿茵场,开始逐渐找回状态,此前他在皇马的起步颇为艰难。这一切一度看似会陷入困境——包括罚失点球和在安菲尔德对阵利物浦时令人担忧的表现。

近日,一女子带着3岁女儿散步遭4条大型犬撕咬引发关注。12月19日,江西赣州警方发布警情通报:2024年11月17日10时30分,我局水南派出所接报一起辖区内一公园犬只伤人警情。接警后,民警迅速赶到现场,协助将伤者送医治疗,并于当天立案调查。经初步调查,王某某在遛狗过程中,未尽到安全管理义务,致使两名路人被咬伤。目前,涉事犬只已被安全约束,涉案人员钟...

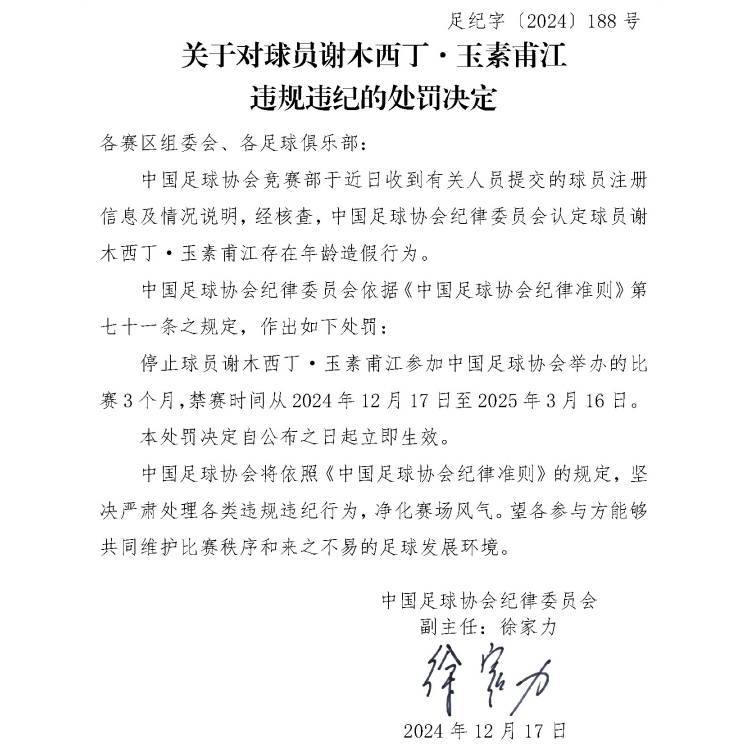
直播吧12月18日讯今日足协官方发布处罚公告,球员谢木西丁-玉素甫江存在年龄造假行为,被禁赛3个月。【足协官方公告】关于对球员谢木西丁·玉素甫江违规违纪的处罚决定

据俄罗斯卫星社12月18日报道,俄外交部发言人扎哈罗娃对卫星社表示,华盛顿关于未参与暗杀俄武装力量辐射、化学和生物防护部队司令伊戈尔·基里洛夫中将的声明荒唐可笑,因为是美国制造和赞助着基辅政权。据报道,美国国务院发言人马修·米勒17日声称,美国与导致基里洛夫死亡的莫斯科恐怖袭击事件无关。扎哈罗娃说:“很可笑地听到那些制造基辅政权、赞助它、给它钱且不受控制...

报道称,中美双方代表近日签署了《关于修订和延长两国政府科学技术合作协定的议定书》。自2024年8月27日起,将《中美科技合作协定》续签5年。关于该协定,中美双方已经有45年的历史,如今,在拜登任职的最后时刻,两国就该协定进行了续签。某种程度上,这不仅标志着在紧张关系持续之际,双方在合作方面取得了期待已久的突破,更意味着,拜登最终还是选择了妥协。按照以往,《...

在上一个总统任期内,特朗普就发动了对中国的贸易竞争(拜登政府继续了这一政策),并对伊朗、委内瑞拉和俄罗斯实施了新一轮制裁。如果他在第二个任期加倍使用制裁作为武器,就会有更多国家希望规避风险。毕竟,如果有一天它们在美国那里失宠,它们也可能成为制裁的对象。伦敦皇家国际问题研究所副研究员艾哈迈德·阿布杜认为:“这将意味着中国在金砖国家中的领导地位得到进一步巩固,同...