去哪里购买烟花爆竹?佛山101个正规合法零售点在这里
作者:admin | 分类:国际 | 浏览:1 | 日期:2025年01月28日春节临近,烟花爆竹销售进入旺季,那么在佛山哪里可以购买?1月27日,记者从佛山市应急管理局获悉,截至1月26日,佛山五区共有烟花爆竹正规合法零售点101个,提醒各位市民购买烟花爆竹需到正规合法零售店购买。
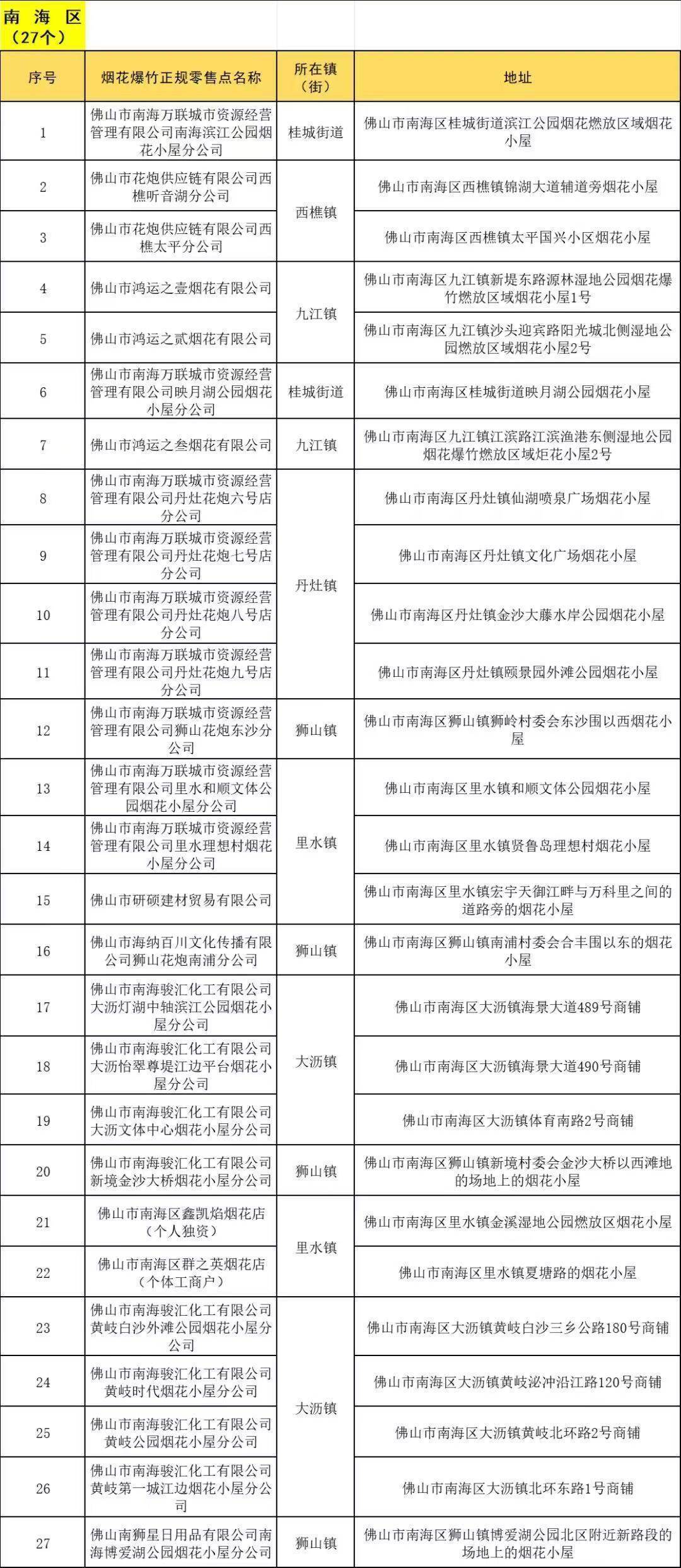
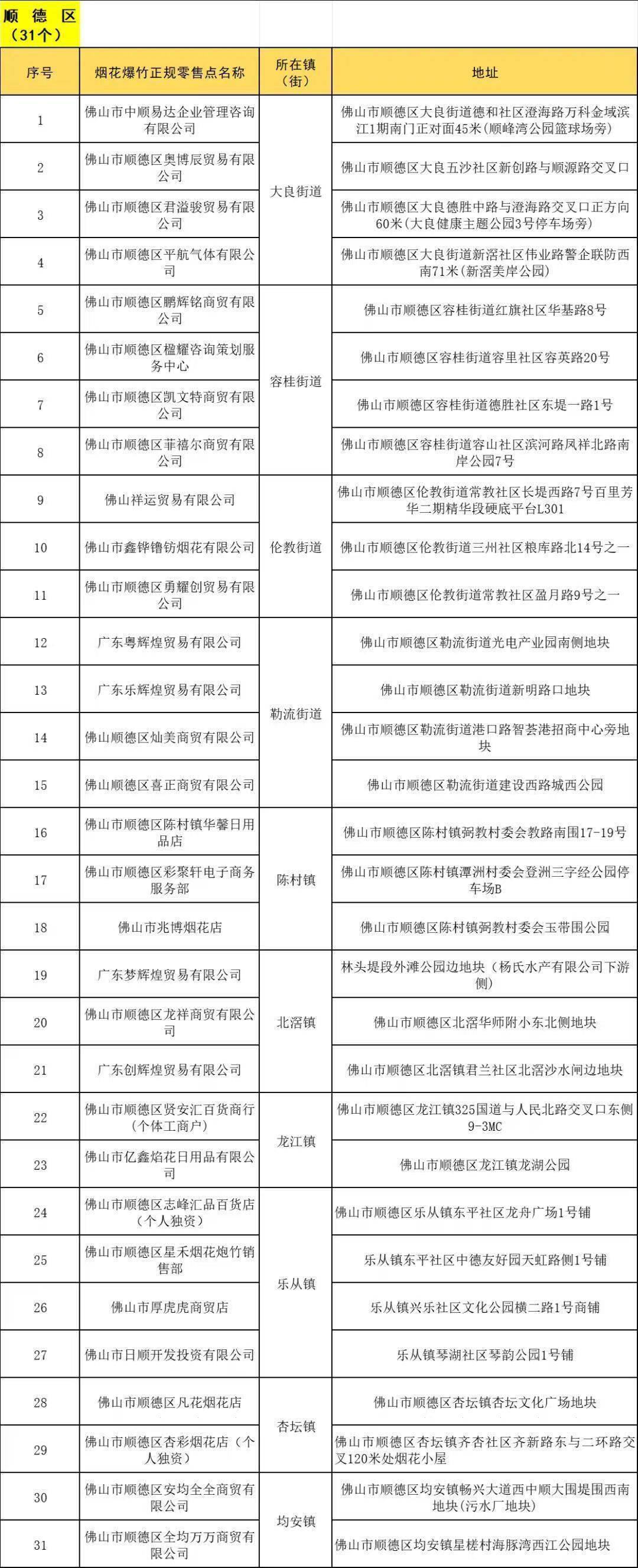
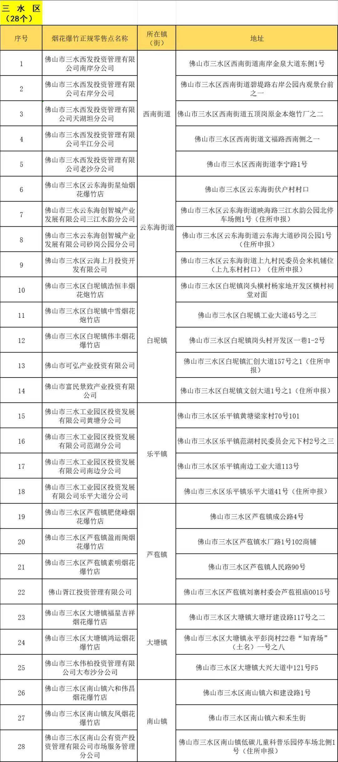
截至26日,佛山五区101个烟花爆竹正规合法零售点中,其中禅城区6个、南海区27个、顺德区31个、高明区9个、三水区28个,市民可根据佛山市烟花爆竹正规零售店名单及地址,到正规合法的零售店购买烟花爆竹。
2025年佛山市五区烟花爆竹正规零售点:



展开全文


佛山市应急管理局提醒广大企业和市民,非法经营、储存、销售、运输烟花爆竹属违法行为,需自觉 *** 非法生产、经营的烟花爆竹,此外,通过微信朋友圈、抖音、 *** 等 *** 平台买卖烟花爆竹也要负法律责任,购买烟花爆竹产品应到具有烟花爆竹经营许可证的正规零售店选择合规产品,同时要到指定区域燃放烟花爆竹。

文 | 记者 李婷婷
图 | 佛山应急
26天前
21分前